ltr: Vol. 48 Issue 5: p. 27
Chapter 4: Moving Your RFID System to the New US Data Profile
Lori Bowen Ayre

Abstract

Chapter 4 of Library Technology Reports (vol. 48, no. 5) “RFID in Libraries: A Step toward Interoperability” discusses moving RFID to the new US Data Profile. It will take a concerted effort to move from a library's existing RFID system to one that is compliant with the new standards. However, in order to achieve interoperability and to extend the uses of RFID in libraries, libraries need to do just that. This chapter provides recommendations for libraries that already have RFID installed and those that are looking to get started. It also discusses how RFID technology can be leveraged beyond basic circulation and security functions to do much more.


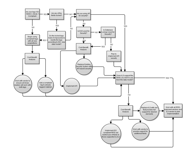
There are many decisions for a library to make when it already has an RFID system in place (see figure 4.1). The first question to ask is “What are the benefits of complying with the new standard?” It may not be worthwhile for some libraries to immediately migrate from a noncompliant RFID solution if they are supported by a reputable vendor, their system is working, and they do not participate actively in resource sharing. If this is the case, it may not make sense to convert the existing tags. However, even for libraries that are not compelled to migrate their already-tagged material to the new standard, it is worth moving to a standard tag and the new data profile for all new acquisitions. Reputable RFID vendors will work with their library customers to find a way to introduce the new tags into the workflow and provide hardware upgrades as needed to support a mixed environment (more than one data model encoded on ISO-compliant tags).

Because ISO 18000-3 has been the accepted standard for the physical tag, most libraries have compliant tags. Only the very early adopters have noncompliant tags. Replacing noncompliant tags doesn't really work because of the damage removing the tag causes to library material. What generally happens is that a new, compliant tag is added. This approach also creates some problems. Tags that overlap interfere with each other, so finding a location on the library item where there will be no interference is sometimes difficult. Some libraries have found that they needed to cut the antenna on the old tags to eliminate the interference problems (regardless of where the new tags were placed).

If the existing tags are compliant tags, there may still be challenges ahead. If any of the fields on the encoded tag are locked, it may prevent the tag from being rewritten using the new data model. The only way to migrate these items to the new standard would be to replace the tags (or add a new, compliant tag to the item).

The way security is implemented on a library's existing RFID system will be an important issue to resolve. The standard strongly recommends implementing AFI (application family identifier), which provides several benefits, one of which is that it can be used for security. The purpose of the AFI is to prevent tags from different industries from interfering with each other. The AFI is used to identify an item as part of a “family” or industry (e.g., a library book is in the “library” family, and a book on the shelf at Barnes & Noble is in the “retail” family). Each industry has been allocated a set of unique values. In the library industry, two values are specified. AFI value C2 indicates the item is in the “library” family and it is checked out (unsecured). AFI value O7 indicates the item is in the “library” family and is checked in (secured).

Security gates can read the AFI value to determine whether to set off the alarms or not. The placement of the AFI on the chip does not vary depending on which data model is employed, so any security gates can read it. For this reason, the AFI can be used to manage item-level security of another library's items. In other words, at least as far as security is concerned, using the AFI attribute for security provides the potential for interoperability between library security systems.

If the library is using EAS (Electronic Article Surveillance) or database look-up for security, it may need to work with its vendor to implement AFI in addition to, or instead of, its existing security system.

Libraries will also need to work with their RFID vendors as well as their ILS vendors to determine what can be supported in terms of data elements. Communication between the ILS and the RFID equipment relies on the protocols supported, and interfaces provided, by the ILS. SIP2 is supported to some degree by most ILS vendors. NCIP and NCIP2 are supported by some ILS vendors. However, neither of these protocols provides support for all the data elements available in the US Data Profile. As a result, leveraging the compliant tags and the new data profile will take time and require libraries to work with their ILS vendors to demand the support they need.


Considerations for New RFID Implementations

Once the US Data Profile is adopted and implemented throughout US libraries and by RFID vendors, libraries will be able to confidently purchase RFID tags and equipment from any vendor, and security systems will work consistently as material moves from library to library and system to system. Over time, ILS vendors and RFID equipment vendors will provide support for more of the profile's data elements, and libraries will begin thinking differently about their workflows and how they can use their RFID tags to optimize the workflows and work more efficiently. The sooner libraries insist on compliant tags and systems, the sooner the prices for tags and equipment will come down. Without vendor lock-in and proprietary solutions, RFID equipment and supplies will be more competitively priced. It will be a good time to begin planning a new RFID implementation.

Choose RFID Components Rather Than an RFID Vendor

The beauty of having standards is that once everyone follows them, we can mix and match products that rely on the RFID tags. The RFID system no longer has to determine the library's materials handling or self-service fate. Libraries can choose the best products from among the array of vendor choices as long as the tags are ISO 18000-3, Mode 1 tags and each vendor encodes the tags according to the US Data Profile.

Before the ISO 28560 standards were finalized, libraries tended to choose an RFID vendor rather than RFID components. This was the best way to ensure that all the pieces would work together. However, this approach doesn't necessarily get the library the best solution. This is particularly apparent when considering automated materials handling (AMH) solutions because some excellent AMH vendors are not in the RFID business. They sell sorters and self check-in machines and maybe self check-out machines, but their systems are agnostic on the matter of barcodes or RFID tags, and they do not provide RFID solutions as part of their business model. Many libraries have issued single tenders for an “RFID and AMH system” and found that certain companies didn't respond to the RFP because that vendor couldn't provide the total solution. With a US Data Profile providing the standards, it is no longer necessary to do one-stop shopping.

Even among the RFID vendor offerings, there is reason to mix and match. For example, some RFID staff interfaces work better with one ILS than others. But just because the staff workstation from one vendor is better doesn't mean that vendor's self-check machines are superior. As long as the library specifies that all tags and equipment must comply with the new standard, the equipment should be interoperable.

Choosing Tags

Although the tags themselves are manufactured by only a few companies, libraries can purchase them from any number of vendors as well as consortia. They can be purchased from library supply companies, companies that provide RFID staff equipment, security gates, or self-check equipment, the AMH vendor, or the library's book supplier.

However, purchasing tags from established library vendors has some advantages. In most cases, the vendors will guarantee the tag for the life of the item to which it is affixed. Whether this warranty is provided by the manufacturer or not, the library RFID vendors often agree to replace any tags that need to be replaced on a book, CD, or DVD. They are counting on the relatively short circulating lifespan of the library item compared to the lifespan of the tag. Once placed inside a book or on a CD or DVD, the tags are expected to function very effectively for ten years or more.

However, libraries shouldn't rely just on the expectation that the tags will continue to work effectively for the life of their library items. In rare cases, some tags have been found to lose read range over time. This may be something that is largely addressed with state-of-the-art ISO 18000-3, Mode 1 tags, but libraries are advised to establish clear criteria for what it means to warrant the tag for the life of the book. Does it mean guaranteeing the tag won't fall off?—in which case, that is really just a warranty on the adhesive used.

The quality guarantee with your tag provider should include guarantees of the tags’ effectiveness in numerous ways:

  • Does the tag stay attached to the item and not interfere with its operation (e.g., the CD/DVD tags). Whether your library is in Alaska or the Bahamas, the tag should stay attached.
  • Does the read range degrade over time, or does it stay consistent for the life of the item? Measure the read range of the tags in various situations in your library and document their effectiveness. Use that as the measure that you and your tag supplier will use to determine if there is any degradation.
  • Are bit dropouts causing problems reading and writing the data accurately? Unfortunately, it isn't possible to use error correction with the 28560-2 standard, so if some of the bits encoded on the tag begin randomly changing (as can happen with these kinds of electronics), you could start having a lot of trouble using your equipment. With high-quality tags, bit dropout is likely to be rare and isolated. But there is always the chance of getting a bad batch, so including a way to get those tags replaced is a contingency that should be written into your warranty.

As of this writing, standard book tags were available for under 20 cents each. Full-coverage CD/DVD tags range from 65 cents to 91 cents each, but look for the price of these tags to go down as more libraries start using the full-coverage tags instead of the ring tags.

Tagging New Acquisitions

Once the library decides to move forward with RFID, it will want to get the RFID tags in place as early in the workflow as possible. Book jobbers will provide the RFID tag in new material, but eventually, industry experts expect that RFID tags will be installed at manufacture.

Purchasing new library material with tags already in place is a great way to optimize the library's technical services workflow. Most jobbers such as Baker & Taylor, Midwest Tape, and Ingram can put pre-encoded (with the barcode number) RFID tags inside the material they provide to libraries. With a data model standard, it will be easier for the jobbers to provide this service because the variations between library data profiles and proprietary encoding methods will be largely eliminated. This should bring down the cost of providing these services and therefore the fees charged to libraries.

Libraries can also install RFID tags on new material as part of their technical services workflow. However, it is likely that eventually tags will be provided in all new library material, so this particular workflow may be short-lived. Let's hope so.

Tagging the Existing Collection (Retrospective Conversion)

Whether outsourcing or doing the tagging with library staff (see the section Tagging Costs in chapter 2 for more information on these two options), the following guidelines should be followed to ensure your RFID conversion process meets the US Data Profile standard:

  1. Use ISO 18000-3, Mode 1 tags.
  2. Encode the tags according to ISO 28560-2.
  3. Stagger the placement of tags inside the material.

The first step is to buy the correct type of tag and the standard that related to the physical tag is ISO 18000-3, Mode 1. What you write on that tag and how you encode it is a function of the ISO 28560 standards and the finalized US Data Profile is based on those ISO 28560 standards.

Deciding How to Use the Data Elements

Most RFID implementations today encode only the barcode number and maybe some set information to their RFID tag. However, the data elements provided by the new standards create opportunities to improve some of the more labor-intensive workflows. To take advantage of these elements, the library needs to do the work to rethink its workflows and then get the cooperation of several key players, including the ILS vendor and the manufacturers of the RFID-enabled equipment.

One of the first decisions to be made is what data should be stored on the tag and what data should be stored in the ILS. Traditionally, all information about a library item, patron, and transaction has been stored in the ILS. Information that will enhance the library's operation or allows the library to function when connectivity to the ILS is unavailable may be a good candidate for storing on the tag. For example:

  • Use Type of Usage to ensure noncirculating material isn't checked out.
  • Use Destination Library to sort material at off-site sorting facilities and eliminate the need for routing slips.
  • Use Supplier Identifier and Order Number to enhance receiving operations.
  • Use Set Information to enhance security of multipart sets.


The RFID Opportunity for Libraries

With the release of the US Data Profile, libraries are finally in a position to fully commit to library RFID. Libraries can purchase tags that won't need to be replaced due to new standards, and by following the US Data Profile standard, they can be assured that equipment from any vendor will be compatible with their existing equipment and tags. As more and more libraries migrate their RFID systems to the standard, tags from one library can be used in other libraries for both identification and security. Gradually, additional functionality will be supported as others in the supply chain adopt the standard and as the ILS vendors develop interfaces that support the new possibilities.

The final adoption of a US Data Profile is one big step toward interoperability between libraries and between vendors. However, there are still several more steps to be taken before libraries can avail themselves of the additional opportunities RFID technology provides. These additional steps are to remove any legacy barriers to interoperability, develop a mechanism for verifying compliance, envision new uses for RFID, and extend ILS support for the new uses.

Remove Legacy Barriers to Interoperability

There are still potential barriers to interoperability even with the new standard. These come in the name of “enhancements” that might be offered by vendors. Vendors will surely seek ways to differentiate their products now that their proprietary solutions have been “end-of-lifed” with the new standards. These enhancements may appear attractive to libraries that don't understand that using these enhancements will render their systems noninteroperable with other libraries or other vendors. They may be attracted to the promise of better security or improved privacy protections that the enhancements offer. Some libraries may have legitimate reasons to seek these enhancements, but it is important to recognize which features will affect the interoperability of your RFID system because this will increasingly be a big cost to pay as more and more libraries rely on the ability to use each other's tags. It's very possible that eventually RFID tags will be as critical to library operations as the barcode is today.

An important reason to use the AFI is that it ensures that library tags can't be read by nonlibrary readers. It also ensures that library tags will not interfere with other nonlibrary readers. For this reason, the current US standard specifies that the AFI should be set, even if it is not used for library security.

Some of the enhancements that could interfere with the interoperability of a library's heretofore-compliant RFID system are:

  • Vendor-specific encrypting and encoding of the data
  • Proprietary security functions
  • Software or firmware that is system dependent and can only be used with specific tags

When designing your library's RFID system and working with vendors, be sure to remain cognizant of the effect of any decisions you make on the interoperability of your system. Moving from interoperable to proprietary puts the library in a dangerous and potentially expensive position that is probably not worth whatever the so-called enhancements are.

Developing a Mechanism for Verifying Compliance

Related to the above barrier is the need to develop a mechanism for US libraries to verify that the tags they are purchasing are compliant, that the library's implementation of the data model is compliant, and that each vendor writing to the tags is doing so consistent with the library's data model and the standard.

As of this writing, there is no mechanism for doing any of these things in the United States. It is important that libraries have a way to ensure compliance that goes beyond vendor assurances. As we know from past experiences, vendors do not always know when they are compliant. The standard provides for a lot of flexibility for the library (in terms of which fields it will use) and for the vendors that write data to the tags. Encoding data on the tag is a complex business1 that involves writing data to different areas of the tag, encoding the data elements, and compacting the data.

Convergent Software is a company located in the United Kingdom. It has developed a set of tools that can be used by vendors and libraries to verify compliance to ISO 28560-2. The United Kingdom and Australia both adopted ISO 28560-2 long before NISO began moving in that direction, so the development of these tools in the United Kingdom is no surprise. However, it remains to be seen how US libraries can avail themselves of these tools. It isn't reasonable for every library implementing a compliant RFID system to purchase this company's tools to verify compliance. The tools are not trivial in terms of ease of use or cost. However, neither is it reasonable to trust vendors to verify their own system whether they use this particular company's tools or not.

Moving forward, US libraries need to identify a mechanism for verifying compliance that is affordable for libraries. The service must be offered by an objective third party (not an RFID vendor). The service needs to be available to libraries to test a vendor's tags (before and after encoding) and to assist libraries in developing their own compliant implementation plan. Whether this role is appropriate for a NISO body, ALA, or an independent entrepreneur is for the library community to decide. But it is important to begin discussing the issue of verifying compliance.

Envision New Uses for RFID

Until a few years ago, the push for RFID has come largely from vendors interested in selling RFID tags. Like every other industry using RFID tags, the library needs to determine how to leverage this technology rather than use it in a limited way. Prior to the finalization of the US Data Profile, it is understandable that libraries were reluctant to move in any direction about extending the use of RFID. Library RFID tags contain the barcode number and not much more. But the potential for doing much more is now here. It is up to libraries to decide how to take advantage of the tags to optimize workflows for staff and patrons and provide new services for patrons. For example:

  • Use Set Info to improve security of multipart sets.
  • Eliminate the use of routing slips in libraries by using Owner Library, ILL Borrowing Institution and possibly Subsidiary of an Owner Library, and Shelf Location to sort material. The library system's sort facilities could be equipped with RFID-based sorters (human or automated) capable of sorting material without either routing slips or a connection to the ILS. The United Kingdom and the Danes are already using Owner Library and ILL Borrowing Institution this way.
  • Develop a library app for RFID-enabled smartphones that allow users to check out items with their phones, eliminating the need to stop at a self-check machine to turn off security at a special kiosk. (Tech-Logic/Boopsie currently support self-checkout with a user's smartphone, but it requires turning off security at a special kiosk.)
  • Use UCC, ISBN, or ISSN umbers on noncirculating items that work with RFID-enabled smartphones and library-developed apps that link to enhanced content such as reviews or recommendations.
  • Use of Type of Usage to provide better control of items when the ILS is down.
  • Use Title on noncirculating items to provide support for mobile devices that could help staff and perhaps even patrons locate specific items.
  • Set up reader's advisory kiosks in the library or vending machines in other locations that can be used to find “more books like this one” while accepting returns.
  • Use Shelf Location to provide more granular sorting of returned items to more quickly move items back to the Hold shelf or display area or up to the third floor.
  • Receive new acquisitions box by box instead of item by item using Supplier Identifier and Order Number in combination with the unique identifier on each new item.
  • Eliminate much of the paperwork involved in ILL processing by encoding the ILL transaction number on the tag and using the ILL or ILS software to track the transaction.
  • Use a Local Data field to count circulations or “date last circulated” to support weeding functions without requiring a connection to the ILS.
  • Use a Local Data field to indicate special handling requirements for items in the back office.

The possibilities are endless, but to take advantage of those possibilities, people working in libraries need to understand how the technology works and then start thinking creatively. Rather than waiting for the vendors to come up with some ideas that they think are marketable, the push for new developments should really come from library staff and library users themselves.

Extend ILS Support for RFID

With a set of defined fields libraries can use and standards to ensure we can use those fields while still being assured of library and vendor interoperability, all that is holding us back is our own creativity and ILS support. In order for RFID vendors to work with the ILS, they need to be able to communicate—to pass information back and forth. At the present time, there are two established protocols for supporting communication with the ILS: SIP and NCIP.

SIP and NCIP

SIP was originally designed by 3M to support its self-check machines. In 1993, 3M released SIP 1.0 so that ILS vendors and self-service vendors could all use the same protocol. In 2006, SIP2 was released with additional capabilities. Today, virtually all ILS systems provide support for SIP2. SIP2 has been extended beyond simply self-check, but not a lot farther. SIP2 supports a fairly limited range of activities: look up patron status; get patron information; check items in and out; renew items; create, modify, and delete holds; get item information.2

Although SIP2 is the most widely adopted ILS communication protocol available, SIP2 support means very different things from one vendor to the next. One can claim to be SIP2-compliant without supporting all of the message pairs available in the protocol. In fact, some vendors have developed SIP extensions that go beyond the specified message pairs in order to provide for more expansive communication with the ILS. These extensions weakened the usefulness of SIP2 as the de facto standard, but there weren't any better alternatives at the time.3

NCIP was another protocol that many hoped would replace SIP2. It was conceived of as a more robust ILS communication protocol than SIP2. NCIP, version 1.0, was released in 2002 but didn't catch on partly because of how it was written. Communications using NCIP 1.0 were slow and very difficult for ILS vendors to implement. As of version 2.0, released in 2008, NCIP has slowly gained ground. It is the key protocol for supporting resource-sharing handling communications related to traditional interlibrary loans as well as direct consortial borrowing. In addition, it handles many of the same messages that SIP2 supports.4

Between SIP2 and NCIP2, third-party providers can communicate with the ILS to perform most circulation functions. However, many of the capabilities made possible by RFID, described earlier in this paper, remain unsupported by SIP2 and NCIP2.

In January 2012, SIP3 was announced. SIP3 provides several new messages and support for additional functionality. However, SIP3 still focuses primarily on circulation and doesn't really address the issue of RFID specifically.

BIC and BLCF

Libraries in the United Kingdom have been two steps ahead of the United States as it pertains to RFID. In 2009, a well-respected library RFID consultant, Mick Fortune, posted a message on his blog that articulates many of the points made in this paper.5 At that time, he announced that the United Kingdom had adopted ISO 28560-2 as the UK Data Model and explained to his readers that they would no longer need to buy all their “RFID toys from the same toyshop” (vendor interoperability). He explained the benefits of being able to identify ILL items circulating around the country via the RFID tags (library interoperability). And he encouraged libraries to begin thinking about how to use the tags more expansively.

Between 2009 and today, Mick Fortune has been working with UK libraries to ensure that their RFID systems are interoperable. He's working on developing mechanisms for ensuring compliance, and he's encouraging libraries to insist on better ILS communication protocols so that the power of RFID can finally be harnessed.

The Book Industry Communication (BIC) is an independent UK organization set up and sponsored by the Publishers Association, Booksellers Association, Chartered Institute of Library and Information Professionals (CILIP), and the British Library. Its purpose is to promote supply-chain efficiency in all sectors of the book world through e-commerce and the application of standard processes and procedures.

In January 2011, BIC announced plans to develop a new communications framework to improve communications between the ILS and RFID systems. In March 2011, a first draft was published which “replicates and extends the range of activities commonly conducted using 3M's open SIP2 protocol and additionally provides web services functionality for the exchange of information.”6

The BIC Library Communications Framework (BLCF)

Version 0.9 of the BIC Library Communications Framework was released in March 2011.7 The BLCF does several things that SIP2 (and the just released SIP3) do not:

  • BLCF provides support for Web services.
  • BLCF is designed to be further developed by BIC rather than being managed and owned by a single vendor.
  • BLCF is compatible with SIP2 and some existing APIs.
  • BLCF is not limited to serial communications.
  • BLCF provides support for ISO 28560 data elements.

There are many reasons to like BLCF. It doesn't seek to replace SIP. According to Fortune, one could argue that SIP2 and SIP3 are simply implementations of BLCF. Another revision of SIP (e.g., SIP4) could take advantage of the fact that BLCF identifies all of the known data pairs, and the possible values, that might need to be exchanged between the ILS and any client application.8

BLCF provides a thoughtful framework for moving beyond SIP to a set of protocols and standards that utilize a technology that allows for reading multiple items at once (rather than protocols based on the one-at-a-time nature of barcode-based communication).

BLCF provides a roadmap to move toward protocols and standards that fully support RFID. Until these standards and protocols are developed, each RFID vendor must use its own proprietary means of communicating information to support activities unaddressed by SIP2, SIP3, or NCIP2. BLCF is a framework for standardizing communications that support many basic RFID activities such as shelf reading, inventory, locating lost items, pulling items, and much more.

As Jim Hopwood, CTO of Bibliotheca, states, “Having a framework like BLCF will mean that new opportunities and products can be developed with the knowledge that they can be integrated with a wide variety of systems, without having to resort to proprietary interfaces. To libraries, this means they can implement new technology without fearing lock-in and obsolescence.”9

Other RFID Technologies in Libraries
NFC-Enabled Smartphones

NFC (near field communication) is a type of RFID that operates in the 13.56 MHz spectrum (making it HF, like our library tags). But unlike our library tags, which can be read up to 18 inches away, NFC chips require the reader to be no further away than an inch. This proximity requirement is the key to their security. The standards that apply to NFC (contactless) are different from the library standards (item management), so although they are based on the same technology and operate in the same spectrum, they are really a whole different beast.

There are three categories of NFC applications (so far). They are service initiation, where the technology is used to “unlock” another service (think of QR codes without having to open a QR reading application); peer-to-peer, where NFC is used to enable communication between two devices (think Bluetooth, but easier to use and requiring the two devices to be very close); and payment and ticketing (Google Wallet being the most obvious example).

The holy grail of NFC is payment systems. So all the stars have to align to get it going: smartphone manufacturers, banks, and the telecom companies. Google Wallet is backed by Citibank, Sprint, and MasterCard. And of course, it requires your Android phone. You can use your Google Wallet in Walgreens, Subway, and Macy's today. To pay for something, you simply hold your phone up to the reader and enter your PIN.10

Some predicted that we'd all be paying with our smartphones by now, but there have been a couple of stumbling blocks. While Google Wallet was the first one to debut NFC-enabled payment systems, there is a competitor to Google called Isis, which is a joint venture of Verizon, AT&T, and T-Mobile USA.11

Whether one service will win out or both will gain traction will become clearer in 2012. At any rate, libraries should get ready to accept payment for fines and fees by 2013.12

NFC and Library Cards

Library cards will likely change in two ways as a result of NFC. One option is for libraries to NFC-enable the library cards they provide to their patrons. The cards could be used in all those places where patrons now have to type in their 15-digit barcode number. This would require an NFC reader to be provided at each such location. While it might be wonderfully convenient for the patron, it might be a bit expensive for libraries.

The more likely change is that library cards will be something that virtually live on your NFC-enabled smartphone just as all of your credit cards will. Patrons will be able to pay fines and fees with their smartphone as well as sign up for programs, reserve meeting rooms, begin their self-check transaction, and get access to various types of content from the NFC tags libraries will embed in posters, at exhibits, on doors, and maybe even in library material. The doors may even unlock themselves when the right smartphone comes along.

UHF and Asset Tracking

When the EPC Gen 2 standard was finalized for UHF RFID tags, several industries leaped on the tags and began developing new applications with them. One application that libraries should be paying attention to is asset tracking. Like the library RFID systems we've been talking about so far, this type of RFID application is composed of tags, readers, and some kind of application.

UHF RFID tags are the preferred type of tag to use for this purpose because the goal is to quickly detect everything in an area such as all the IT assets in a room or office. The types of assets that might be tagged are computers, laptops, servers, routers, projectors, furniture, printers, and other equipment. A wide range of UHF tags are available for asset tracking. Which ones should be used depends on the item to which they will be affixed. Some tags are designed to be placed on metal (such as computers or servers); some are designed for plastic and wood (but not metal); some are designed for hanging on an item; others have adhesives.

UHF tags do not interfere in any way with the HF tags that libraries put on their library materials because the frequencies over which each type of tag communicates are different (among other reasons). This also means the readers used for library material cannot also be used for UHF-tagged material.

The most commonly used readers for asset tracking are handhelds (a good example is the Motorola MC9090-Z), although fixed readers can also be used. While the readers cannot read both UHF and HF signals, they can read barcodes as well as UHF RFID tags, so it is easy to begin using RFID-based asset tags without having to cutover completely.

According to the 2012 RFID library survey, only 4 percent of US respondents are using RFID for asset tracking, which is similar to the United Kingdom (3 percent) but less than the Australian respondents (12 percent). Look for these numbers to increase dramatically by next year.13


Notes
1. See appendix D “Encoding Data on the RFID Tag,“ in NISO RFID Revision Working Group, RFID in U.S. Libraries, Recommended Practice of the National Information Standards Organization, NISO RP-6 2012 (Baltimore, MD: NISO March 2012) 52–67www.niso.org/apps/group_public/download.php/8269/RP-6-2012_RFID-in_US_Libraries.pdf.
2. “3M Standard Interchange Protocol,” version 2.00, document revision 2.12, updated April 1, 12006, http://multimedia.3m.com/mws/mediawebserver?mwsId=SSSSSu7zK1fslxtUm8_9m82Uev7qe17zHvTSevTSeSSSSSS–].
3. Mick Fortune, “SIP and the BIC Library Communications Framework,” Book Industry Communication website, September 2011, www.bic.org.uk/e4librariesfiles/pdfs/110915%20blcf%20paper%20final.pdf.
4. For more information on NCIP, see “The NCIP Standard” on the NCIP NISO Standing Committee website, www.ncip.info/the-standard.html.
5. Mick Fortune, “The UK Data Standard—What Does It Mean?” RFID—Changing Libraries for Good? (blog). November 19 2009, www.mickfortune.com/Wordpress/?p=176.
6. Fortune, “SIP and the BIC Library Communications Framework.”
7. Book Industry Communication, “Library Interoperability Standards: Data Communication Framework for Library Systems,“ version 0.9, March 2011, www.bic.org.uk/e4librariesfiles/pdfs/110405%20Terminal%20applications%20v0.9.pdf.
8. Mick Fortune, e-mail communication with the author, March 18, 2012.
9. Jim Hopwood, “Beyond RFID Self Service,” CILIP Update, February 2012. Available online to members only.
10. Ryan Livergood, “Buh Bye Library Card, Hello Smartphone (or, How NFC Might Replace Everything in Your Wallet),” Ryan Livergood (blog) May 31, 2011, http://ryanlivergood.com/?p=173.
11. For a good explanation of NFC technology, see David Berkowitz, “RFID & NFC: How They Will Change Mobile… FOREVER!!!” presentation, March 14, 2011, www.slideshare.net/davidberkowitz/how-near-field-communications-nfc-and-radio-frequency-identification-rfid-will-change-mobile-sxsw-2011.
12. Dan Balaban, “The Year Ahead for NFC: Major M-Commerce Rollouts Unlikely until 2013,” NFC Times (online magazine) December 23, 2011, www.nfc times.com/report/year-ahead-nfc-major-m-commerce-rollouts-unlikely-until-2013.
13. Mick Fortune, “2012 Library RFID Survey: Stock Management,” www.libraryrfid.co.uk/stock management.html.

Figures

[Figure ID: fig1]
Figure 4.1 

Flowchart showing decision points for upgrading current RFID system to new standard.



Article Categories:
  • Information Science
  • Library Science

Refbacks

  • There are currently no refbacks.


Published by ALA TechSource, an imprint of the American Library Association.
Copyright Statement | ALA Privacy Policy